工业分析与检测系召开2023迎新工作会议
辞夏迎新秋,万象启新篇。为确保2023级新生顺利入校,各项工作有序开展,工业分析与检测系9月13日上午召开迎新工作专题会。系主任杨明明、党支部书记周可,系副主任白磊磊及分管学生、团委、2023级全体班主任参加本次会议。

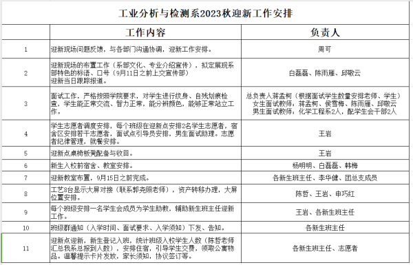
副主任白磊磊首先对系部制定的迎新工作方案进行了解读,对具体时间、地点、分工、要求等工作部署安排,他指出,迎新工作是近期工作的一件大事,也是一项艰巨的任务,全系上下要密切合作,精诚配合,克服工作过程中的困难,做到所有工作安定有序,保证各项工作部署都能落到实处。

系主任杨明明针对迎新工作中的一些细节加以说明和补充,她希望大家以饱满的热情、周到的服务迎接新生的到来,要充分展现我系师生良好的精神风貌,让新生感受到分析大家庭的温暖,同时要把安全稳定放在首位,确保各环节有序进行。

党总支书记周可强调,本次迎新工作总的要求是“安全、周到、协作、热情”,各迎新工作人员要按照工作安排,提前谋划,团结协作形成合力,还要烘托好迎新氛围,做好宣传报道,力争“让每一位报到的新生满意,让每一位来校的家长满意”。
会上,参会人员还就分工细节进行了讨论,并就存在的困难进行了汇报,通过本次专题会议,既细化了任务分工,也压实了主体责任,为迎新工作顺利开展奠定了基础。最后大家一致表示将全力以赴,高效、有序、有温度地完成此次迎新工作。
|